为深入贯彻落实习近平新时代中国特色社会主义思想和习近平总书记关于职业教育的重要论述,切实发挥学院科研工作社会化服务功能。学院凝聚优势资源力量,成立了“技术创新与服务发展中心”,主要发挥高技能人才培养服务、技术技能创新服务、职业技能培训服务三大功能,不断提升了学院整体科创水平,为区域性经济发展贡献了力量。当前,在年底冲关的关键时刻,技术创新与服务发展中心接连收获喜报:
一、成功获批2023年度新疆中央引导地方科技发展专项资金项目。
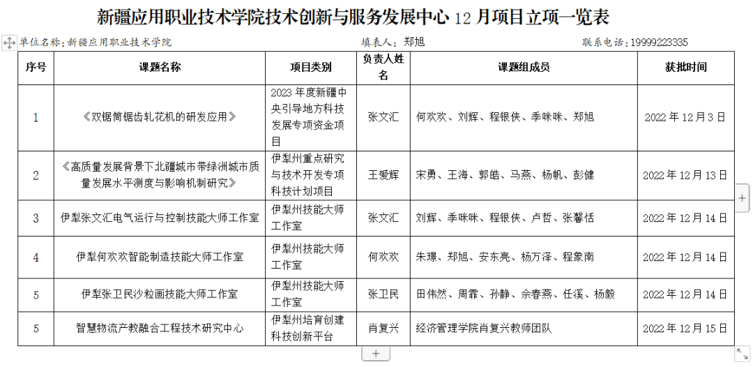
12月3日,技术创新与服务发展中心下属的“装备制造技术服务分中心”张文汇老师团队联合自治区产教融合实训基地奎屯银力棉油机械有限公司,及新疆工程学院申报的《双锯筒锯齿轧花机的研发应用》项目成功获批2023年度新疆中央引导地方科技发展资金项目。项目聚焦高端装备制造行业,瞄准新疆棉花提质增效产业急需,通过产学研深度融合,开展新型锯齿轧花机这一棉花加工机械龙头设备的研究与推广应用工作。该项目是澳门网投首次获批中央引导地方科技发展专项资金项目,标志着澳门网投产教融合、校企合作的深度推进,预示着澳门网投社会化服务能力不断增强。

12月13日,澳门网投“抗寒月季技术创新平台”王爱辉老师团队申报的《高质量发展背景下北疆城市带绿洲城市质量发展水平测度与影响机制研究》成功获批自治州2022年第二批重点研究与技术开发专项科技计划项目。项目的成功获批充分体现了我校应用性研究社会化服务能力的不断提升,再一次彰显了澳门网投主动作为积极参与助力经济社会发展的责任与担当。

三、 成功获批伊犁州技能大师工作室
12月14日,学院技术创新与服务发展中心“高技能人才培养培训基地”的张文汇老师电气运行与控制技能团队、何欢欢老师智能制造团队、张卫民老师沙粒画团队成功获批伊犁州技能大师工作室。此次伊犁州技能大师工作室建设评选共计60余个团队申报,经过初审、答辩、终评,共有15个团队获批立项,其中澳门网投获批三项,每个工作室将获得初期5万元的建设经费。这是澳门网投技术创新与服务发展中心“高技能人才培养培训基地”的重要标志性成果,将进一步促进澳门网投人才培养服务能力的提升。技能大师工作室也将充分发挥名师带徒的重要作用,加快培养一批高技能人才和青年教师技能骨干,践行好高校人才培养、社会服务的重要职能和使命。

四、成功立项伊犁州培育创建科技创新平台
12月15日,澳门网投肖复兴老师团队负责的“智慧物流产教融合工程技术研究中心”成功立项伊犁州科技创新平台项目。这是澳门网投平台中心首次入选地州级科技创新平台项目,将获得工程技术研究中心扶持资金30万元。也是澳门网投围绕区域性产业特点,凝聚科研资源力量,提升社会化能力的阶段性成果,标志着学院科技创新能力和技术服务水平的进一步提升,目前该平台已被伊犁州推荐申报自治区级科技创新平台。
成绩的取得是喜人的,是催人奋进的,但是在学院高质量发展的征程上,还有着无数的难关和险阻等着我们去攻克。技术创新与服务发展中心将进一步深入学习宣传贯彻党的二十大精神,落实自治区科技创新大会部署要求,激发创新主体活力,提升要素优化配置,奋力推进中心平台建设,为把学院建设成为区域职业教育高地贡献力量。(通讯员:郑旭)




